契約先の情報をDBに登録する方法、及び警備料金の設定、2号業務の基本契約書作成について解説します。
目次
- 契約先一覧
- 契約先を登録する
- 請求先の住所と宛名を登録する
- 自社の営業所を登録する
- 警備料金を設定する
- 料金の仕様
- 2号業務の基本契約書
- 作成方法
- 注意事項
- 出力例
契約先一覧
[グローバルナビ:受注物件] > 契約先一覧
登録済の契約先一覧を表示します。

継続/全件 の欄が、0/5 とあるのは、過去に5件の物件を受注したことがあり、現在継続している物件は0である、という意味です。
長3▭や長3▯は、それぞれ横置き、縦置きの長形3号の封筒に横書きで宛名書きをしたPDFを発行します。A4封筒も同様に宛名書きをします。
契約先を登録する
[グローバルナビ:受注物件] > 契約先一覧 > 新契約先追加
契約先一覧の画面で、ローカルナビの「新契約先追加」ボタンをクリックすると、二重登録チェックの画面に遷移します。
今から登録しようとしている契約先がまだ登録されていないことを確認して、「登録を続ける」をクリックしてください。

請求書配信方法の意味は次のとおりです。
| 配信方法 | 説 明 |
|---|---|
| 郵送 | 郵送にて請求書を送る |
| メール添付 | 請求書のPDFファイルをメールに添付して送付する。※ 相手先のメールサーバーの設定によっては、サイズオーバーで送信エラーになる場合がある。 |
| メールURL | 請求書のファイルをダウンロードできるURLをメールで送付する。そのURLにアクセスしてもらい、請求書PDFをダウンロードしてもらう。 |
| 相手先Upload | 相手先が指定したURLにアクセスして、請求書PDFをアップロードする。 |
請求書の配信方法は請求書ごとに変更できます。上記の設定は、デフォルトの配信方法の設定です。
メールURLは、こちらが用意したURLに相手側がアクセスするため、ログイン時に相手が入力するパスワードが必要です。このパスワード(請求書URLパスワードという)は、当画面では入力できません。編集画面(後述)で入力するようになっています。
入力が終了したら、Submitします。請求書に載せる宛先と住所の登録画面に遷移します。
請求先住所と宛名を登録
請求書に印刷される送付先の住所と宛名を登録します。請求書を郵送する、しないに関わらず、必ず登録してください。

b1-b5 は、今は無視してください。
Submitすると、契約先Viewに遷移します。
自社の営業所を登録する
新任教育、現任教育・有給休暇などは、対象警備員に対して給与を支払います。これらを給与計算の対象に入れるため、自社(株式会社○○警備保障)の営業所全部を契約先の一つとして登録してください。自社を登録するのではなく、自社の営業所を登録します。

自社の営業所に請求書を出すことはありませんので、配信方法や請求書メールは、適当で構いません。
すべての営業所の登録が必要です。
警備料金を設定する
あらかじめ料金を設定しておけば、警備料金の割当は、ほぼマウス操作だけで完結させることができます。
もちろん、請求する金額を警備員の一勤務ごとに手入力で割り当てることも可能です。が、それは入力担当者の負担が大きく、入力ミスの危険性も高くなってしまい、そうなるとチェックするのも大変ですので、お勧めしません。
まず、警備料金の仕様について説明します。
警備料金の仕様
(1) 警備料金は、複数の体系の設定ができます
一つの契約先に対して、「○○施設の料金」「駐車場警備の料金」「△△花火大会の料金」など複数の料金体系を登録することができます。
この契約先から受注した物件を登録する際、当該物件ではどの料金体系を使用するかを、登録されたものの中から選択することになります。

(2) 料金表
資格者を勤務させた場合とそうでない場合、勤務時間が昼の場合と夜の場合では価格に差があるのは当然です。
そこで、資格者の昼は〇〇円、夜は△△円、というように条件によってそれぞれの価格を決めて、それらの価格を一まとまりにしたものを当システムでは料金と呼んでいます。
料金テーブルのフィールドは、次のような意味です。
| 項目名 | 説 明 |
|---|---|
| 料金名 | 一つの料金体系につける名前。任意の名前をつけます。 |
| 価格名 | それぞれの価格につける名前。任意の名前をつけますが、一つの料金の中では重複禁止です。 |
| 勤務区分 | 価格名の代わりに請求書に記載する名前。重複可。 |
| 基本料金 | 1単位時間の料金。 |
| 1単位時間 | 1単位=8H の場合は、8時間いくらで請求。1単位時間が最低保証時間になるため、5Hで終了しても8H分の料金が請求額になる。 1Dは一日いくらで請求、1Mは一月いくらで請求、1Yは一年いくらで請求するという意味。 |
| 延長発生時間 | 請求対象時間がこの時間を超えると、超えた時間については、延長単価を基に分単位の比例計算にて料金を算出する。 30分単位で切り上げ計算をさせたい場合は、請求対象時間を変更することで対応できる。 ただし、1単位時間の単位が 'H' でないときは、延長料金は計算しない。 |
| 延長単価 | 延長料金の時間単価(1時間当たりの金額)。延長発生時間が設定されていないときは設定しても無視される。 |
いくつか例示してその意味を解説します。
| 番号 | 基本料金 | 1単位時間 | 延長発生 | 延長単価 | 説 明 |
|---|---|---|---|---|---|
| [1] | 2,500円 | 1H | --- | ※任意 | 1時間当たり2,500円で、分単位で料金を計算する。 延長発生時間が設定されていないので、労働時間が8Hを超えても、同じ時間単価で料金を算出する。 ただし、最低保証時間は1時間なので、業務開始から1時間以内に中止になったときは、1時間分の請求を行う。 |
| [2] | 20,000円 | 8H | --- | ※任意 | 8Hが1単位時間なので、8H以内なら6Hで終わろうとも 20,000円になる。(いわゆる8H保証という意味) 延長発生時間が設定されていないので、8Hを超えた分は同じ割合で比例計算する。 |
| [3] | 20,000円 | 8H | 08h00 | 3,300円 | 延長発生時間=8H なので、8Hを超えた分は1時間当たり3,300円の割合で比例計算する。 |
| [4] | 20,000円 | 8H | 08h00 | 0円 | [3]とほぼ同じだが、延長単価が0円になっている。実はこれ危険です。 仮に8Hを超えて勤務した場合、延長料金が 0円と計算され、8H分だけが請求書に反映される。 |
| [5] | 8,000円 | 4H | --- | ※任意 | 1単位時間 = 4H なので、4H以内なら8,000円。4Hを超えた分は、比例計算で料金を算出する。 半日価格を設定する場合はこの設定で。 |
| [6] | 12,000円 | 6H | 08h00 | 2,500円 | 6H以内なら、12,000円の請求。請求時間が6H~8Hの場合は、比例計算を行う。 8Hを超えれば、超えた分は延長単価を基に比例計算を行う。 |
※ 実際の請求額の入力は請求額の割当画面で行います。例示された請求額は、割当画面でボタンを押したときに自動入力される料金です。自動入力された料金は手入力で変更することができます。
[6] を図で示すと次のようになります。

ここで、[6]が2段階保証だったとします。具体的には、請求時間が6Hから8Hの間であった場合、比例計算ではなく、8H分を請求してよいことになっていたとします。
こういう場合は、価格を2つに分けることで対応することができます。

請求金額を割り当てるとき、請求時間が6H以内のものは「B-6Hまで」の価格を選択し、6Hを超えているものについては「B-6H超」を選択すれば、オペレーターが手計算することなく正確な請求金額を算出することができます。
半日価格を設けている物件については、このようにすることで、半日価格を割り当てるのか、1日価格を割り当てるのかを切り替えることができます。
2号業務の料金の例

- ①の条件で契約を締結し、警備業務の提供を開始した。
- 夜間の時間帯での依頼がなかったため、夜間の価格設定はしていないが、夜間の依頼が発生した時点でいつでも①の料金に夜間価格を追加できる。
- ①の日勤Aは、配置基準に従って資格者を配置したときの価格である。日勤Bは、配置基準に依らない配置の価格である。
- ②は、遠方の現場の依頼があったため、①とは異なる料金で警備を実施したときのものである。
(3) 特定の時間帯(例えば深夜)だけ料金が割増になる場合
勤務の途中から料金が変更になるような価格は、料金表にこれらの設定をすることはできません。
例えば、深夜の時間帯(22:00 - 翌05:00)だけ、料金に割増を加算する場合がこれに当たります。このようなときは、割増の分は「売上立替」で対応します。詳細はこちらへ。
料金表を作成する
契約先Viewに料金表の作成ボタンがあります。次のように辿ると、契約先Viewが表示できます。
[グローバルナビ:メニュー] > 配置関連 > 契約先一覧 > 表示
または
[グローバルナビ:受注物件] > [ローカルナビ: 契約先一覧] > 表示
料金の設定を行うには、契約先View の画面で、「料金の編集・追加」 ボタンをクリックします。

設定料金一覧の画面に遷移します。

すでに料金が登録されていれば、上図のようにその料金が表示されます。新しい料金を登録するのであれば、ローカルナビの「設定料金追加」ボタンか、Actionの「流用」ボタンを使います。

+ ⇒ 行追加、✕ ⇒ 行削除、↑・↓ ⇒ その行を上(下)に移動する
編集が終了したらSubmitしてください。
料金の改定があったときは
料金の改定があったとき、新しい料金を追加するのか、それとも既存の料金を編集して金額を書き換えるのか、という問題がありますが、作者が推奨する方法は次のとおりです。
- 「流用」を使って、新しい料金を作成、登録する。
- 古い料金を編集して「有効」⇒ 「無効」にする。
古いデータをそのまま残しておけば、それが料金の履歴となり、例えば3年前はいくらで請け負っていたのか、前回の料金改定はいつだったか、などを調べたいときに有用です。
尚、古い料金を編集して料金を書き換えたとしても、すでに警備料金の割り当てが終わっている請求データには影響しません。
2号業務(交通)の基本契約書
工事に伴う交通誘導は、物件ごとに契約書を締結せず、基本契約書を締結し個別の案件については発注書や請書でやり取りすることが多いです。
当システムは、交通の基本契約書の雛形(LaTeXソース)をあらかじめ作成しておき、契約先ごとに異なる部分をパラメータとしてプログラムに渡すことで、基本契約書(PDF)を発行することができるようになっています。
尚、個別案件ごとの契約書(個別契約書)の作成については、物件登録をご確認ください。
作成方法
グローバルナビ:受注物件 > 契約先一覧 > 表示(契約先View)> 2号基本契約を作成

以下のページに遷移しますので、入力用ファイルのリンクをクリックして、パラメータ入力用のエクセルファイルをダウンロードします。

パラメータ入力ファイルは次のようになっています。B列に必要事項を記入します。

記入が終わったら、エクセルファイルのA列とB列のデータ部分( A1:B36)を選択して、クリップボード経由でコピペしてください。

Submit すれば、基本契約書が発行され、ダウンロードされます。
注意事項
- 基本契約書の雛形ファイルの作成は、当方に依頼することができます。
- 署名方法は、「押印」または「電子」です。
- 押印にすると、押印欄における甲の会社名や住所を出力しません。この部分は相手方がゴム印を押すことが前提だからです。
- 電子にすると、押印欄の甲の会社名や住所を出力します。このページに電子署名を行うことになります。本システムで電子署名を行うことはできません。
- 価格表番号を入力すると、エクセルファイルの「価格表」シートに記載されている金額が反映されます。
- 警備料金は、基本契約書の最終ページに別紙として出力されます。価格表番号 = 0 にすると、警備料金のページを出力しません。御社独自の料金表をエクセル等で作成してPDF出力し、ここで作成した基本契約書と結合することができます。
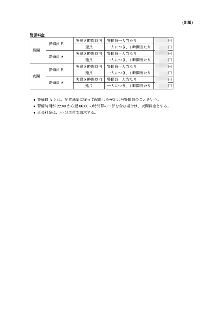
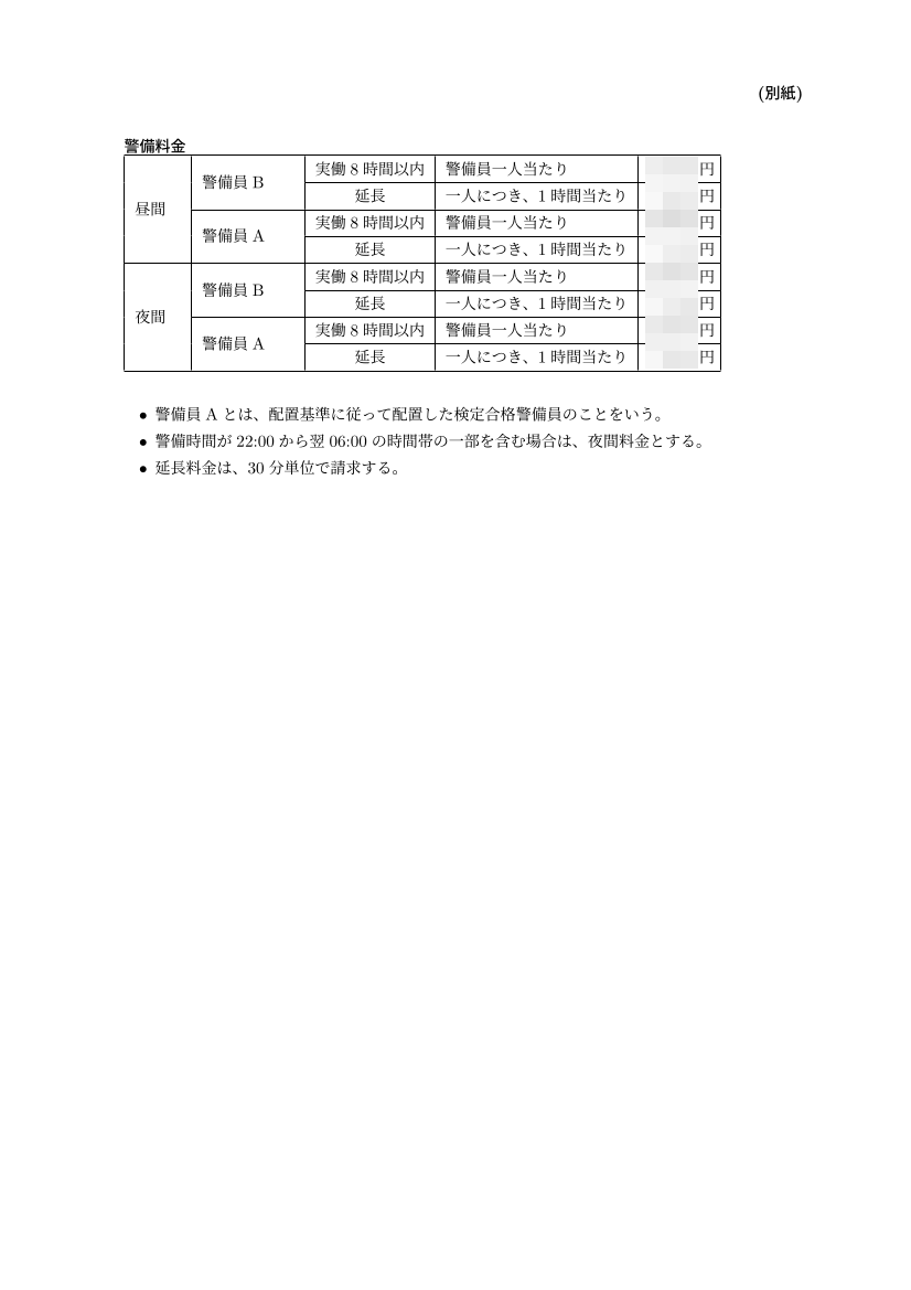
基本契約書の出力例
左から、先頭ページ、署名ページ、別紙(警備料金)です。



